体育热点

少年神枪手集结!奎屯射击赛场即将火力全开!

少年神枪手集结!奎屯射击赛场即将火力全开!

砰!砰!砰!

奎屯射击赛场的“战火”已点燃!

“奔跑吧·少年”

2025年新疆维吾尔自治区

少年神枪手集结!奎屯射击赛场即将火力全开!

青少年射击锦标赛

即将开幕

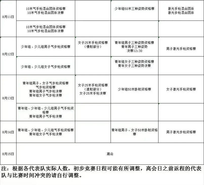
8月11日-14日

少年们将在

奎屯体育中心射击馆

以青春为弹,以梦想为靶

开启一场属于他们的射击狂欢

本次比赛吸引了

来自各地的众多“少年神枪手”

他们怀揣着对射击的热爱与执着

带着各自的梦想

即将在赛场上一决高下

让我们一起期待

这场射击比赛的到来

见证青少年射击选手们

在赛场上的飒爽英姿

感受射击运动的独特魅力

版权作品,未授权严禁转载。转载须注明来源、原标题、著作者名,不得变更核心内容。

监制丨李小燕

bb贝博体育

审核丨吴春萍

责编丨魏嘉慧

编辑丨魏嘉慧

  1. 奥沙利文退出斯诺克武汉公开赛,本赛季火箭将退赛几次? 奥沙利文退出斯诺克武汉公开赛,本赛季火箭将退赛几次?

    根据昨日世界斯诺克WST官网发布的消息,火箭奥沙利文因医疗原因退出武汉公开赛。奥沙利文的位置,根据Q School的排名,由德国球员迪克梅顶替。这是火箭本赛季第一次退赛。上个赛季(2024/25),火箭创纪录的10次退赛,相继退出英国公开赛、武汉公开赛、北爱尔兰公开赛、苏格兰公开赛、大师赛、冠军联赛...

  1. 巴萨队史非洲球员进球榜:埃托奥131球绝对领先,共13人进球 巴萨队史非洲球员进球榜:埃托奥131球绝对领先,共13人进球

    据《世界体育报》统计,历史上共有13名非洲球员为巴萨进过球,一共打进226球,进球最多的是埃托奥。bb贝博官方平台 巴萨历史上非洲球员数量不多,但足以留下进球印记。截至目前,非洲球...